創澤機器人
CHUANGZE ROBOT
當前位置: 首頁> 新聞資訊> 行業動態> 接待機器人企業及產品盤點

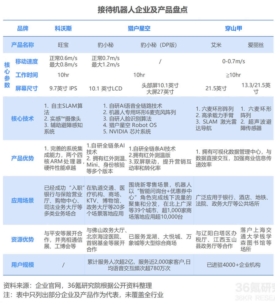
接待機器人企業及產品盤點

來源: 36氪研究院編輯: 創澤時間:2021/1/5 主題: 其他[ 加盟]

遞送機器人企業及產品盤點

遞送機器人行業企業數量眾多,產品性能、技術儲備、商業化能力等成為產品 同質化背景下企業核心競爭要素,應用於連鎖餐廳、酒店,宴會廳等場景

中國機器人產業聯盟發布《2020年中國機器人產業發展白皮書》

開發出消毒、智能測溫、智能巡檢、導診、清掃、咽拭子檢測等多款智能機器人,並投入現場應用,對疫情防控發揮了積極作用,也促進了機器人企業的發展。

中國電子學會發布的《中國機器人產業發展報告(2021年)》

2021年全球機器人市場規模預計將達到335.8億美元,工業機器人144.9億美元,服務機器人125.2億美元,特種機器人65.7億美元

李德毅院士《探索新一代人工智能產業發展》

會學習是新一代人工智能的核心,從人機交互擴展到交互認知,從深度學習擴展到機器自學習,才是新一代人工智能的研究方向

新時期推動機器人產業實現高質量發展,《“十四五”機器人產業發展規劃》提出了哪些發展目標

到2025年,我國成為全球機器人技術創新策源地,高端製造集聚地和集成應用新高地,建成3-5個有國際影響力的產業集群,製造業機器人密度實現翻番

未來推動機器人產品創新,在哪些領域大有可為?

重點推進工業機器人,服務機器人,特種機器人重點產品的創新及應用,推動產品高端化智能化發展;機器人可以提升生活品質

《十四五機器人產業發展規劃》提出“機器人+”應用行動,將如何部署

開展機器人+應用行動,重點從以下三方麵發力:深耕行業應用,拓展新興應用和做強特色應用,產業轉型和消費升級需求

十四五期間,如何促進機器人產業創新能力提升

進一步提升我國機器人產業創新能力,十四五期間著力從以下三方麵推動:加強核心技術攻關,建立健全創新體係和支持協同創新和技術融合

十四五期間將采取哪些措施加快解決機器人產業基礎薄弱問題

提升機器人產業基礎能力,從三個方麵作出相關部署:補齊產業發展短板,加強標準體係建設和提升檢測認證能力

十四五時期,將采取哪些措施進一步優化機器人產業組織結構

從三個方麵進一步優化機器人產業組織結構:培育壯大優質企業,推進強鏈固鏈穩鏈和打造優勢特色集群

當前我國機器人產業發展整體情況如何,還存在哪些不足

我國機器人產業還存在一定差距,比如技術積累不足,原創性研究,理論研究,正向設計能力欠缺;產業基礎薄弱,關鍵零部件質量穩定性,可靠性

《“十四五”機器人產業發展規劃》解讀

十四五機器人產業發展規劃提高產業創新能力,夯實產業發展基礎,增加高端產品,探索應用結構廣度,優化產業組織等五項主要任務
資料獲取
行業動態
==最新資訊==
ChatGPT:又一個“人形機器人”主題
ChatGPT快速流行,重構 AI 商業
中國機器視覺產業方麵的政策
中國機器視覺產業聚焦於中國東部沿海地區(
從CHAT-GPT到生成式AI:人工智能
工信部等十七部門印發《機器人+應用行動實
全球人工智能企業市值/估值 TOP20
必威主頁第十一期上
諧波減速器和RV減速器比較
機器人減速器:諧波減速器和RV減速器
人形機器人技術難點 高精尖技術的綜合
機器人大規模商用麵臨的痛點有四個方麵
青島市機器人產業概況:機器人企業多布局在
六大機器人產業集群的特點
機械臂-高度非線性強耦合的複雜係統
==機器人推薦==
迎賓講解服務機器人

服務機器人(迎賓、講解、導診...)

智能消毒機器人

智能消毒機器人

機器人開發平台

機器人開發平台


機器人招商Disinfection Robot機器人公司機器人應用智能醫療物聯網機器人排名機器人企業機器人政策教育機器人迎賓機器人機器人開發獨角獸消毒機器人品牌消毒機器人合理用藥地圖
版權所有 必威主頁中國運營中心:北京 清華科技園九號樓5層 中國生產中心:山東日照太原路71號
銷售1: 4006-935-088銷售2: 4006-937-088客服電話: 4008-128-728

Baidu
map