人形機器人量產,硬件本體是前置條件,更重要的是“AI 大腦”,可以說是我們長期麵臨 的最困難的問題之一。《智能機器人智能化等級評價規範》對機器人智能化水平做了分級,其 中通用智能化等級的分級則主要基於機器人綜合能力的評級,從感知、執行、決策和認知四個 方麵,對機器人的智能等級進行評價,該評級不對機器人智能化單項要素進行評價,隻對機器 人智能化綜合能力進行評級。
機器人綜合通用智能化等級從低到高主要分為 L1 級~L5 級:
a) L1 級(基礎型):具備感知功能及部分執行功能;
b) L2 級(半交互型):具備感知功能和執行 功能;
c) L3 級(交互型):具備感知功能、執行功能和部分決策功能;
d) L4 級(自主型):具 備感知功能、執行功能和決策功能;
e) L5 級(自適應型):具備感知功能、執行功能、決策功 能和認知功能。
可見,通用機器人的認知和決策功能是智能化的最高標準,其實現也難於感知 和執行功能

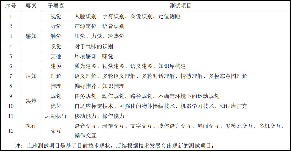
基礎模型是描述機器人智能化信息模型的對象,即感知、認知、決策、執行四個要素及其子要素的 智能化信息模型,主要采用基礎模型圖的形式進行表示,見上圖
機器人智能化信息模型要素分析表

![]() |
| 機器人底盤Disinfection Robot消毒機器人講解機器人迎賓機器人移動機器人底盤商用機器人智能垃圾站智能服務機器人大屏機器人霧化消毒機器人紫外線消毒機器人消毒機器人價格展廳機器人服務機器人底盤核酸采樣機器人機器人代工廠智能配送機器人噴霧消毒機器人圖書館機器人導引機器人移動消毒機器人導診機器人迎賓接待機器人導覽機器人 |