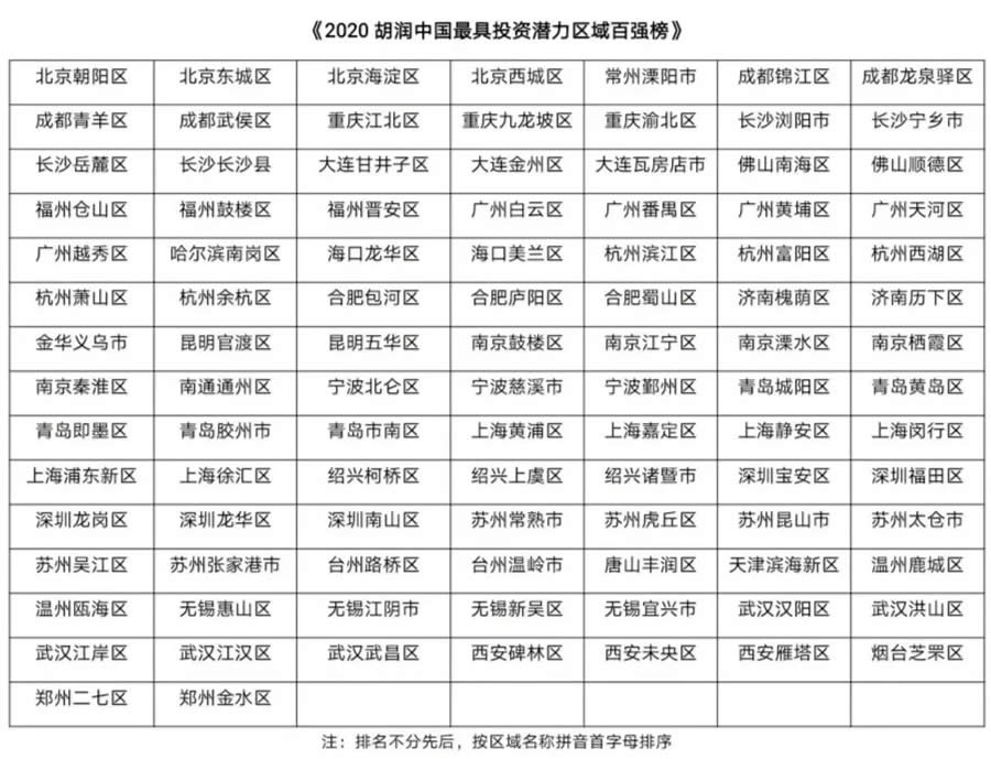
百強區域共來自33個城市,其中上海和蘇州最多,分別有6個區域上榜;其次是南京、武漢、杭州、深圳、廣州和青島,分別有5個區域上榜
長三角、珠三角和長江中遊城市群上榜區域最多,分別有42個、12個和9個
南京鼓樓區、深圳寶安區、廣州天河區、西安雁塔區等15個上榜區域常住人口城鎮化率達 100%,遠高於全國平均水平的60.6%
上海浦東新區是榜單上去年GDP最高的區域,達1.27萬億元,比上年增長7%
北京西城區是榜單上去年人均可支配收入最高的區域,達8.8萬元,比上年增長8%
台州溫嶺市在環境生態方麵表現最佳,去年空氣質量優良天數為362天,優良率達99.7%

億歐智庫據此進行了一係列的桌麵研究與跟蹤觀察,以全球623家獨角獸企業為基礎藍本,根據一係列指標篩選出全球科技新領袖50企業
愛學習,創新奇智,地平線,海和藥物,藍箭航天,馬上消費,每日優鮮,奈雪的茶,泡泡瑪特,柔宇科技,水滴互助,鬆鼠Ai,特斯聯,威馬汽車,微醫,小度科技
100家公司中,醫療保健,企業服務,製造,硬件和電子商務在行業方麵排名前五,分別囊括18、17、16、12、8家企業,2020孕育了最多的醫藥公司
思路迪醫藥 璧辰醫藥 神駝物流 國星宇航 思靈機器人 隔空智能 華大北鬥 葆元醫藥 中科新生命 極目生物 百度健康 布童科技 變衣傳媒 中電儀器
芙蓉園景區,黃山,龍門石窟,奧陶紀地質公園,泰山,皇城相府,青海湖景區,雲台山景區,桂林漓江風景名勝區,三清山景區
圖森未來,螞蟻集團,愛奇藝,快手,虎牙,明略科技,來也科技,文遠知行,深蘭科技,第四範式,影譜科技,雲知聲,雲從科技,深蘭科技
標貝科技,獵戶星空,輕舟智航,瑞萊智慧,山景智能科技,思謀科技,小冰,元戎啟行,智譜華章,主線科技
王海峰,崔寶秋,侯金龍,王小川,何小鵬,周楓,翟學魂,金凱,徐立,周博文,張博,陳默,韓旭,吳明慧,曾振宇,劉慶峰,馬原,歐陽曄
物流機器人小蠻驢,小度智能屏,sage aios,高度驍龍888,虎博搜索,rokid glass2,石頭掃地機器人t7pro,優圖tnn,有道詞典筆,小愛同學
360安全大腦,apollo智能交通,manuvision工業視覺平台,c2m智能工廠,uibot mage,無人配送解決方案,城市視覺中樞解決方案,數字經濟新零售解決方案
應急資源信息發布於匹配平台,ai抗疫口罩佩戴識別技術,機器人醫療係統疫情防控解決方案,智慧養老監護係統,英特爾ai+創新解決方案
百度飛槳paddlepaddle開發者社區,華為mindsport開發者社區,科大訊飛開發者社區,曠視天元megengine開發者社區,英偉達開發者技術社區