創澤機器人
CHUANGZE ROBOT
當前位置: 首頁> 新聞資訊> 人工智能標準> 人工智能標準研製方向明細表

人工智能標準研製方向明細表

來源: 國家標準化管理委員會編輯: 創澤時間:2020/8/9 主題: 其他[ 加盟]

智能機器人標準《國家新一代人工智能標準體係》

在服務機器人方麵,完善服務機器人硬件接口、 安全使用以及多模態交互模式、功能集、服務機器人應用操作 係統框架、服務機器人雲平台通用要求等標準

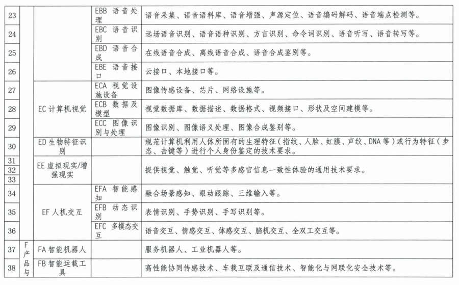
人工智能標準體係框架

人工智能標準體係框架主要由基礎共性、支撐技術與產 品、基礎軟硬件平台、關鍵通用技術、關鍵領域技術、產品與 服務、行業應用、安全/倫理八個部分組成

智能傳感器標準《國家新一代人工智能標準體係建設指南》

規範高精度傳感器、新型MEMS傳 感器等,為人工智能的硬件發展提供標準支撐,包括傳感器接 口、性能評定、試驗方法等標準

物聯網標準《國家新一代人工智能標準體係》

智能感知設備標準、感知設備與人工智能平台的接口和互操作等智能網絡接口、感知與執行一體化模型標準、多模態和態勢感知標準

智能芯片標準《國家新一代人工智能標準體係建設指南》

規範智能計算芯片、新型感知芯片及相關底層接口等,為人工智能模型的訓練和推理提供算力支持

數據存儲及傳輸設備標準《國家新一代人工智能標準體係建設指南》

用於規範數據存儲、傳輸普備相關技術、數據接口等

機器學習標準《國家新一代人工智能標準體係建設指南》

規範監督學習、無監督學習、半監督學習、集成學習、深度學習和強化學習等不同類型的模型、訓練數據、知識庫、表達和評價

我國首個針對兒童的人工智能發展原則《麵向兒童的人工智能北京共識》

我國首個針對兒童的人工智能發展原則《麵向兒童的人工智能北京共識》應保護和促進兒童的權益,避免剝奪和損害兒童的權利,助力實現兒童健康成長

人工智能術語【人工智能標準化白皮書】

白皮書隻作為人工智能領域技術、產業和標準化之間初始的連接紐帶,並將在今後不斷根據技術、產業和標準化的發展需求進行修訂

新一代人工智能白皮書(2020年)—產業智能化升級

梳理了全球產業智能化升級的主要表現與特征,重點圍繞我國產業智能化升級進行指標體係構建和指數分析,為產業的升級效應研判和未來的市場前景提供重要的參考價值

我國產業智能化升級指標體係

基於技術能力、 產業領域滲透、創新能力、可持續發展四個因素構建產業智能化升級指標體係,可以對我國產業智能化升級的發展水平進行全麵、準確的判斷

中國人工智能產業發展聯盟發布《人工智能治理白皮書》

人工智能相關立法正從慌亂走向理性,從源頭治理走向綜合治理,從粗放治理走向精細治理。同時,在自動駕駛、深度偽造、智能金融、智能醫療等場景下,人工智能立法取得率先突破,積累了一定的監管經驗
資料獲取
人工智能標準
==最新資訊==
ChatGPT:又一個“人形機器人”主題
ChatGPT快速流行,重構 AI 商業
中國機器視覺產業方麵的政策
中國機器視覺產業聚焦於中國東部沿海地區(
從CHAT-GPT到生成式AI:人工智能
工信部等十七部門印發《機器人+應用行動實
全球人工智能企業市值/估值 TOP20
必威主頁第十一期上
諧波減速器和RV減速器比較
機器人減速器:諧波減速器和RV減速器
人形機器人技術難點 高精尖技術的綜合
機器人大規模商用麵臨的痛點有四個方麵
青島市機器人產業概況:機器人企業多布局在
六大機器人產業集群的特點
機械臂-高度非線性強耦合的複雜係統
==機器人推薦==
迎賓講解服務機器人

服務機器人(迎賓、講解、導診...)

智能消毒機器人

智能消毒機器人

機器人開發平台

機器人開發平台


機器人招商Disinfection Robot機器人公司機器人應用智能醫療物聯網機器人排名機器人企業機器人政策教育機器人迎賓機器人機器人開發獨角獸消毒機器人品牌消毒機器人合理用藥地圖
版權所有 必威主頁中國運營中心:北京 清華科技園九號樓5層 中國生產中心:山東日照太原路71號
銷售1: 4006-935-088銷售2: 4006-937-088客服電話: 4008-128-728

Baidu
map