創澤機器人
CHUANGZE ROBOT
當前位置: 首頁> 最新政策> 區塊鏈> 中國區塊鏈產業園一覽表

中國區塊鏈產業園一覽表

來源: 賽迪區塊鏈生態聯盟編輯: 創澤時間:2020/7/26 主題: 其他[ 加盟]

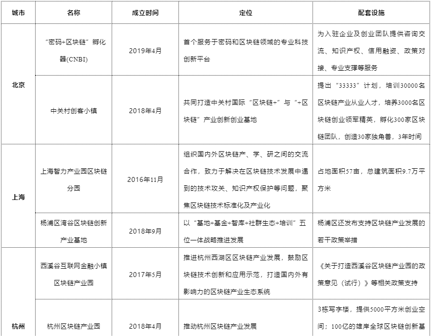
在各地政府相關政策的扶持下,為了進一步加快區塊鏈產業“產學研金服用”的協同發展,充分整合本地區科研、人才、產業資源,加速推進經濟增長和產業化轉型,區塊鏈產業園區的建設如火如荼。截止2019年底,全國共有23個城市或地區成立30餘家區塊鏈產業園區。









中國區塊鏈產業園15強

中關村創客小鎮 楊浦區灣穀區塊鏈創新產業基地 西溪穀互聯網金融小鎮區塊鏈產業園 杭州區塊鏈產業園 蟻米區塊鏈眾創空間 廣州區塊鏈國際創新中心

關於印發《楊浦區推進區塊鏈產業升級發展政策》的通知

大力促進區塊鏈技術創新,推進區塊鏈場景應用,加 速培育區塊鏈產業集群,構建產業生態,建設區塊鏈技術應 用雙創支撐平台,打造“基金+基地+智庫+社群生態+培訓” 的區塊鏈集聚區

《區塊鏈技術金融應用評估規則》

央行要求金融機構建立健全區塊鏈技術應用風險防範機製,定期開展外部安全評估,推動區塊鏈技術在金融領域的規範應用,開展區塊鏈技術應用的備案工作

清華AI研究院發布《區塊鏈發展研究報告2020》

梳理了區塊鏈技術的發展曆程、基礎理論,挖掘展現了區塊鏈研究的人才現狀、技術發展趨勢、最新應用場景、最新國內外政策,以及區塊鏈未來發展麵臨的技術和監管挑戰

《基於區塊鏈的商業數字身份認證BIDA》白皮書正式發布

區塊鏈在身份認證領域應用的必要性、BIDA技術架構、BIDA典型場景和應用實踐、BIDA的特色和價值、BIDA發展使命和願景

數字廣西建設領導小組關於印發 《廣西壯族自治區區塊鏈產業與應用發展規劃 (2020-2025年)》的

1.打造一主一副產業核心,2.圍繞一主軸實現產業聚集,3.發揮各地特色實現多點突破,形成30個以上行業區塊鏈應用解決方案

凱度&Google:混合玩法遊戲玩家研究報告

無論是從遊戲數量還是用戶支出排名來看,混合玩法遊戲在全球都出現了明顯的增長態勢,從玩家的角度幫助遊戲開發者更全麵地洞察消費者的需求,製作出更多爆款作品

賽迪智庫信息化與軟件產業研究所編寫了《中國大數據區域發展水平評估白皮書(2020年)》

聚焦基礎環境、產業發展、行業應用三個大數據發展關鍵領域,形成了由3個一級指標、13個二級指標、30餘項三級指標組成的中國大數據區域大數據發展水平評估指標體係

德勤:區塊鏈VS供應鏈,天生一對

趨勢一: 聯盟鏈將成企業級區塊鏈應用主流方向;趨勢三: 巨頭入場, 推動區塊鏈技術和應用在動態演變中加速突破

公益鏈技術和應用規範-國內首個公益區塊鏈標準

《公益鏈技術和應用規範》團體標準是國內首個公益區塊鏈行業標準,共建公益項目評級體係,並向行業發出A100倡議,打造更多公益好項目

《2020中國區塊鏈城市創新發展指數》發布

《2020中國區塊鏈城市創新發展指數》從研發、產業發展、公共熱度和政策四個維度,基於多源客觀數據綜合評估了我國80多個重點城市和區域的區塊鏈技術與產業創新發展情況

《2020 中國區塊鏈城市創新發展指數》50 強

北京市,深圳市,上海市,杭州市,廣州市,成都市,南京市,武漢市,重慶市,西安市,天津市,蘇州市,濟南市,青島市,廈門市
資料獲取
區塊鏈
==最新資訊==
國家衛生健康委辦公廳關於印發新型抗腫瘤藥
艾瑞《2022年中國醫療科技行業研究報告
中國人工智能學會《人工智能與藥物發現》白
關於印發高等學校新冠肺炎疫情防控技術方案
關於印發中小學校新冠肺炎疫情防控技術方案
關於印發托幼機構新冠肺炎疫情防控技術方案
艾瑞谘詢《2022年中國跨境電商SaaS
2022易凱資本中國健康產業白皮書:數字
2022易凱資本中國健康產業白皮書:醫療
2022易凱資本中國健康產業白皮書:醫療
2022人工智能教育藍皮書【騰訊研究院】
市民新冠防疫知識手冊100個問題
騰訊教育發布了《中小學人工智能教師能力標
關於印發新型冠狀病毒肺炎診療方案(試行第
互聯網行業深度報告:電商研究框架:從“多
==機器人推薦==
迎賓講解服務機器人

服務機器人(迎賓、講解、導診...)

智能消毒機器人

智能消毒機器人

機器人開發平台

機器人開發平台


機器人招商Disinfection Robot機器人公司機器人應用智能醫療物聯網機器人排名機器人企業機器人政策教育機器人迎賓機器人機器人開發獨角獸消毒機器人品牌消毒機器人合理用藥地圖
版權所有 必威主頁中國運營中心:北京 清華科技園九號樓5層 中國生產中心:山東日照太原路71號
銷售1: 4006-935-088銷售2: 4006-937-088客服電話: 4008-128-728

Baidu
map